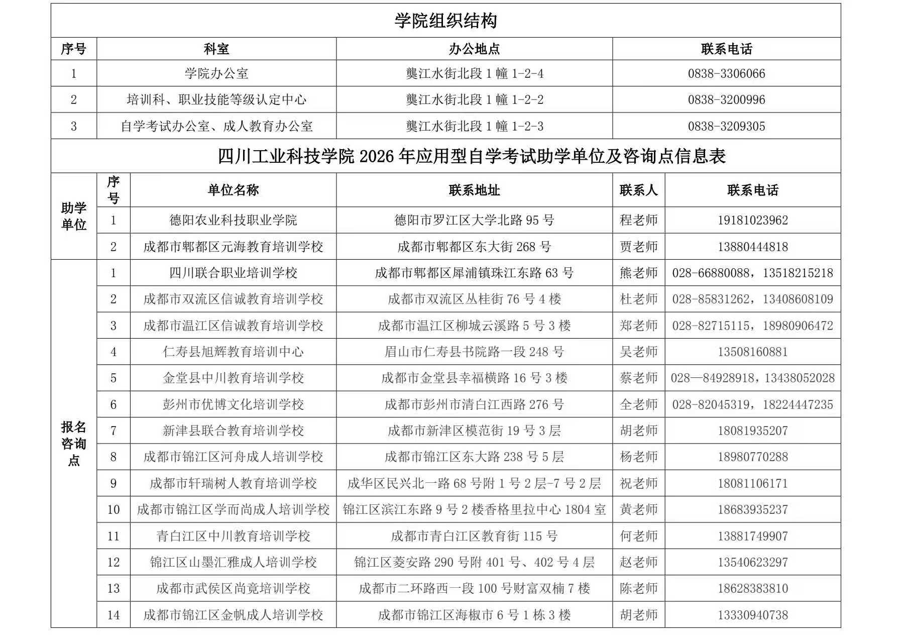
培训中心办公室:0838-3306066 13981072447
四川工业科技学院2024年应用型自学考试助学单位信息表
| 序号 | 助学单位 | 地址 | 联系人 | 联系电话 |
| 1 | 校本部 | 德阳市罗江区大学路59号 | 吕老师 | 0838-3209305 |
| 2 | 德阳农业科技职业学院 | 德阳市罗江区大学北路95号 | 程老师 | 19181023962 |
| 3 | 成都市郫都区元海教育培训学校 | 成都市郫都区东大街268号 | 贾老师 | 13880444818 |
四川工业科技学院2024年应用型自学考试咨询点
| 序号 | 报名咨询点名称 | 联系地址 | 联系人 | 联系电话 |
| 1 | 四川联合职业培训学校 | 成都市郫都区犀浦镇珠江东路63号 | 熊老师 | 028-66880088,13518215218 |
| 2 | 成都市双流区信诚教育培训学校 | 成都市双流区丛桂街76号4楼 | 杜老师 | 028-85831262,13408608109 |
| 3 | 成都市温江区信诚教育培训学校 | 成都市温江区柳城云溪路5号3楼 | 郑老师 | 028-82715115,18980906472 |
| 4 | 仁寿县旭辉教育培训中心 | 眉山市仁寿县书院路一段248号 | 吴老师 | 13508160881 |
| 5 | 金堂县中川教育培训学校 | 成都市金堂县幸福横路16号3楼 | 蔡老师 | 028—84928918,13438052028 |
| 6 | 彭州市优博文化培训学校 | 成都市彭州市清白江西路276号 | 全老师 | 028-82045319,18224447235 |
| 7 | 新津县联合教育培训学校 | 成都市新津区模范街19号3层 | 胡老师 | 18081935207 |
| 8 | 成都市锦江区河舟成人培训学校 | 成都市锦江区东大路238号5层 | 杨老师 | 18980770288 |
| 9 | 成都市轩瑞树人教育培训学校 | 成华区民兴北一路68号附1号2层-7号2层 | 祝老师 | 18081106171 |
| 10 | 成都市锦江区学而尚成人培训学校 | 锦江区滨江东路9号2楼香格里拉中心1804室 | 黄老师 | 18683935237 |
| 11 | 青白江区中川教育培训学校 | 成都市青白江区教育街115号 | 何老师 | 13881749907 |
| 12 | 锦江区山墨汇雅成人培训学校 | 锦江区菱安路290号附401号、402号4层 | 赵老师 | 13540623297 |
| 13 | 成都市武侯区尚竟培训学校 | 成都市二环路西一段100号财富双楠7楼 | 陈老师 | 18628383810 |
| 14 | 成都市锦江区金帆成人培训学校 | 成都市锦江区海椒市6号1栋3楼 | 胡老师 | 13330940738 |