您当前的位置:就业创业网>新闻快递
四川省省属高校毕业生到艰苦边远地区基层单位就业 可申请学费奖补
发布时间:2022-05-19   来源:   作者:

明确奖补对象

2018年毕业并在2019年6月30日(含)前实现首次就业且就业单位在艰苦边远地区基层单位,并连续不间断服务满3年的省属普通高校(含招收普通本专科生的成人高校)全日制普通本专科、研究生和第二学士学位应届毕业生,在校期间已享受全部免除学费政策的学生除外。

符合学费奖补条件但在以往年度因故没有成功办理的,可以继续申请。


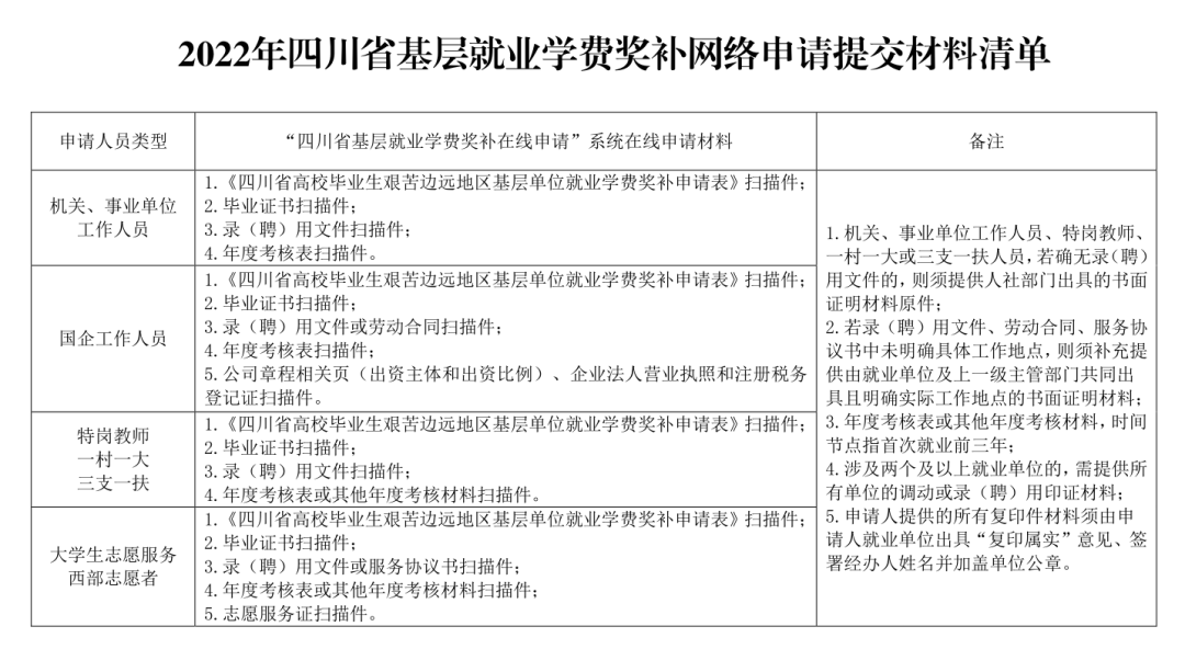
图片

图片

图片

图片

图片

(注:上下滑动查看)


明确就业地域、基层单位和年限

“艰苦边远地区”是指《人事部 财政部关于完善艰苦边远地区津贴制度实施方案的通知》(国人部发〔2006〕61号)规定的我省12个市(州)的77个县(市、区)。


图片


“基层单位”是指川财教〔2009〕184号文件第六条规定的艰苦边远地区县以下(不含县本级、城关镇)的机关和国有企事业单位,其中中小学校包括公办幼儿园、公办义务教育学校、公办普通高中学校、公办中等职业学校和公办特殊教育学校,中央和地方国有单位不包括金融、烟酒、通讯、电力生产运输销售等行业。符合条件的特岗教师、“一村一大”“三支一扶”“大学生志愿服务西部志愿者”可纳入奖补范围。在符合国家政策规定的艰苦边远地区基层单位范围内正常调动(含借用、借调),连续不间断服务满三年的毕业生纳入奖补范围。在2个及以上单位正常调动者(含借用、借调),需要A、B两单位或A、B、C等单位同时符合“艰苦边远地区”和“基层单位”的条件。 


“连续服务满三年”是指服务时间按对年对月对日计算满3年。 


把握奖补标准和计算方法

学费奖补按毕业生在校期间实际交纳的学费计算(享受了部分减免学费的应予扣除),但最高不超过6000元/学年;奖补年限以毕业生最后学历实际学制年限为准,即专升本、本硕连读、中职高职连读、第二学士学位毕业生,分别按照完成本科、硕士、高职和第二学士学位阶段学习任务的实际年限计算。

若存在学费欠缴等情况的,应将在校期间欠缴学费纳入计算,并补缴给学校。已享受应征入伍服兵役国家资助和退役士兵教育资助的毕业生,不再享受本资助政策。 


奖补申请、审核程序

今年学费奖补实行网络申请、网络审核的形式,5月16日开始。 

网络申请。申请人登录四川学生资助网 (www.scxszz.cn),进入“四川省基层就业学费奖补在线申请”系统(以下简称在线申请系统),按照《“基层就业学费奖补”在线申请操作说明》进行在线申请。申请人应如实、准确填报个人身份、就业单位、学历学制、学费缴纳、国家助学贷款等信息,并上传相关申请材料。


图片


高校审核。有关高校登录四川学生资助网,进入“四川省学生资助管理系统”,对申请人的学籍信息(毕业时间、学习年限、是否全日制普通高等教育、是否专升本或攻读研究生等)、学费交纳、校园地国家助学贷款余额、应征入伍服兵役国家资助、退役士兵教育资助等情况进行审核,系统审核、上报工作在6月24日前完成,并于6月27日前将审核结果纸质版报省学生资助管理中心。

县(市、区)审核公示。县(市、区)学生资助管理中心 (教育局)登录四川学生资助网,进入“四川省学生资助管理系统”进行审核。县级审核工作须会商同级人社(国资)等部门进行。确有必要的,还可采用实地走访的形式进行现场核实。审核工作结束后,点击“数据汇总”生成《2022年四川省省属高校毕业生艰苦边远地区基层单位就业学费奖补公示名单》。同时,应通过网站、微信公众号进行不少于5个工作日的公示,公示时,应将申请人身份证号码等敏感信息进行模糊处理。还可采用通过电子政务平台或党政网公示到申请人现工作单位或发函出具证明意见的单位等方式进行公示。公示无异议后,提交市(州)学生资助管理中心(教育局)终审。县(市、区)学 生资助管理中心(教育局)系统审核、公示、上报工作在7月25日前完成。 

市(州)终审汇总。市(州)学生资助管理中心(教育局)对县(市、区)上报的申请人信息进行审核汇总,系统审核、上报工作在8月8日前完成,并同时将本市(州)审核通过人员名单纸质版报省学生资助管理中心。 

省学生资助管理中心备查。省学生资助管理中心汇总各地各校审核信息,报教育厅、财政厅结算。


更多内容,请登录四川学生资助网(www.scxszz.cn)查询了解